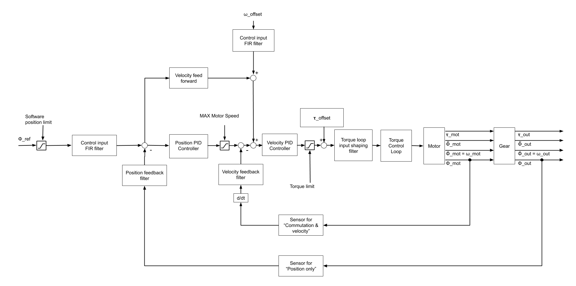
Dual Loop Cascaded Position Control

Overview

Using a gear can cause inaccuracy when only the shaft is controlled.

A second encoder can be attached to the output shaft after the gear for an optimized position control.

General ViewDetail ViewGeneral View
../../../../../_images/dual_loop.png
Detail View
../../../../../_images/dual_loop_objects.png

Usage

  • Set the first encoder at the input shaft to “Commutation & Velocity”

  • Set the second encoder at the output shaft to “Position only”

  • Ensure that the gear ratio is set correctly in object 0x6091.