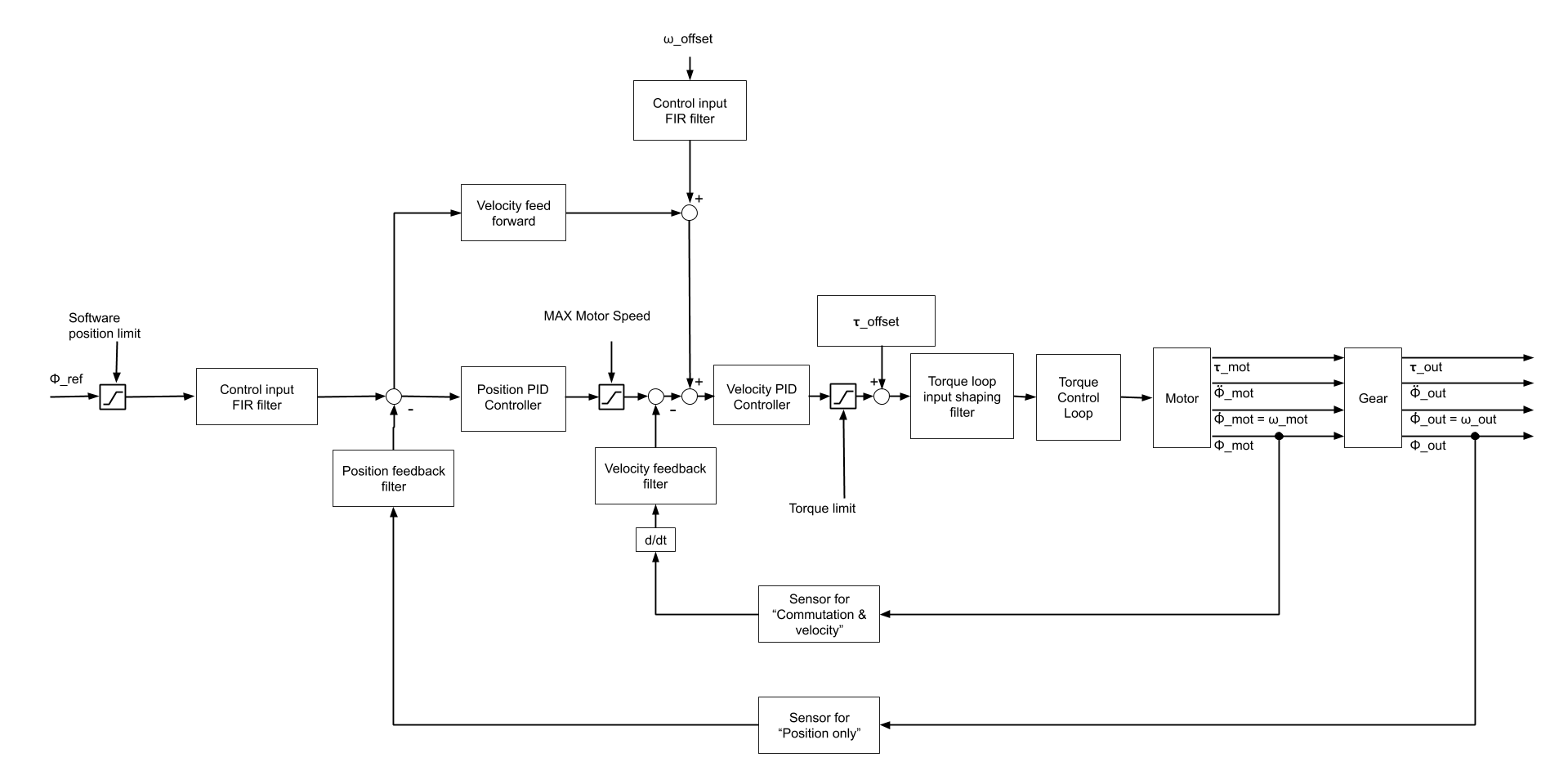
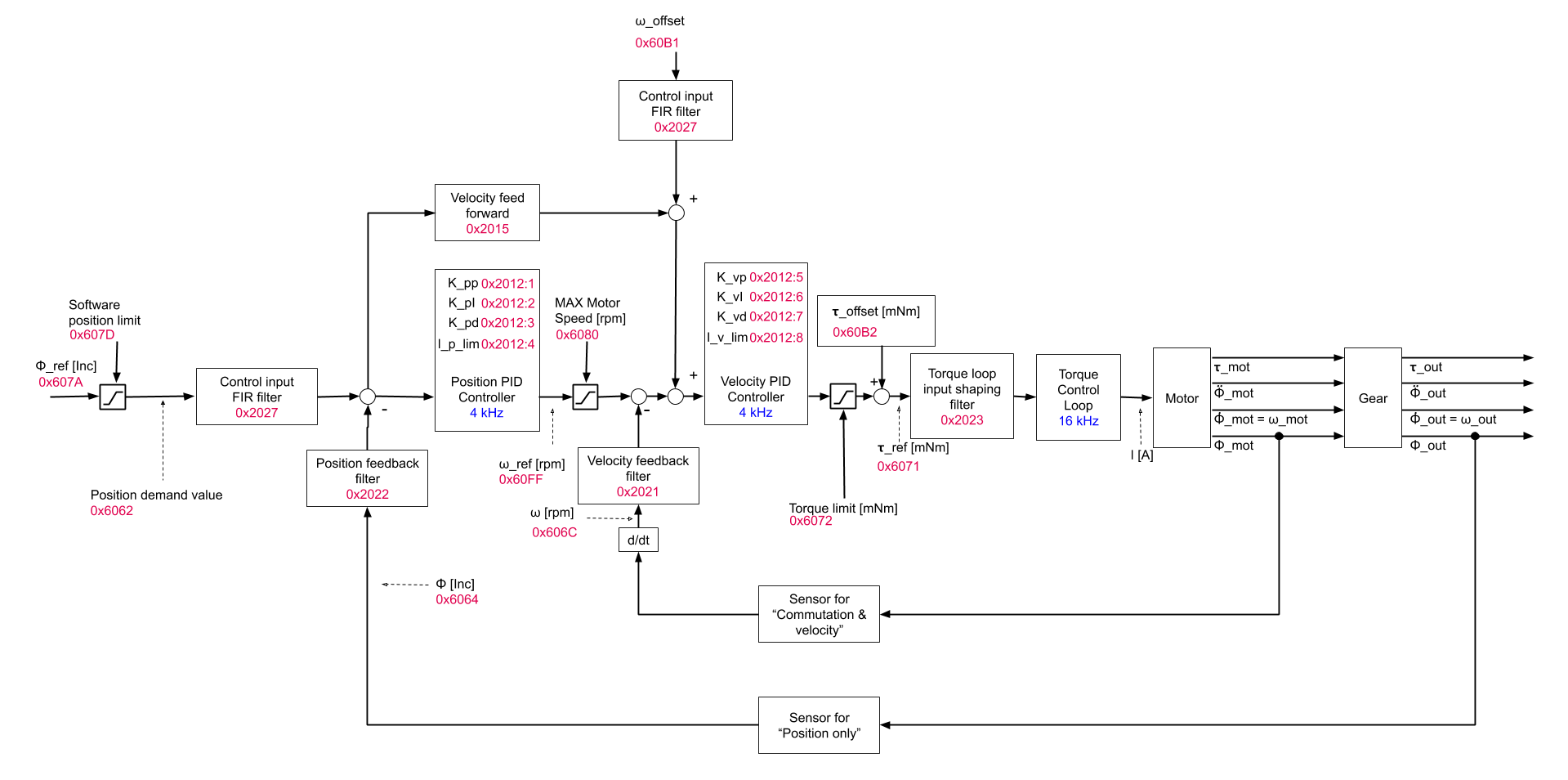
Dual Loop Cascaded Position Control¶
Overview¶
Using a gear can cause inaccuracy when only the shaft is controlled.
A second encoder can be attached to the output shaft after the gear for an optimized position control.
Usage¶
Set the first encoder at the input shaft to “Commutation & Velocity”
Set the second encoder at the output shaft to “Position only”
Ensure that the gear ratio is set correctly in object 0x6091.

